浙江龙凤网杭州娱乐地图,衢州品茶,杭州龙凤花千坊

账号
密码
注册账号需要审核
您当前的位置:首页 >> 教育新闻

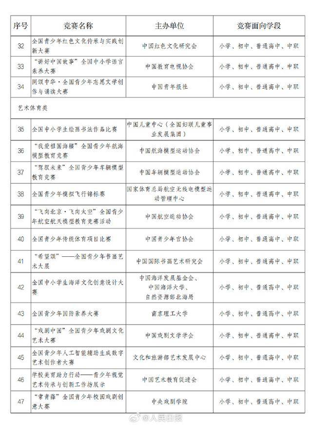
公示!面向中小学生全国竞赛拟定这47项

编辑:中国教育品牌网  发布时间:2025/9/15 8:28:59 

教育部办公厅关于2025—2028学年面向中小学生的全国性竞赛活动名单的公示

根据《教育部办公厅等四部门关于印发的通知》(教监管厅函〔2022〕4号)精神,由主办单位自主申报,经组织专家进行严格评审把关,拟确定全国青少年人工智能创新挑战赛等47项竞赛为2025—2028学年面向中小学生开展的全国性竞赛活动,举办时间原则上为2025年9月至2028年8月,在此期间每学年举办不得超过1次,累计不超过3次。现就相关信息予以公示,公示期为2025年9月11日至17日。

公示期内,如有异议,请以书面形式反映。以单位名义反映的须加盖本单位公章,以个人名义反映的应署真实姓名、身份证号,写明联系电话。反映情况的书面意见请于2025年9月17日24时之前通过信函邮寄,或以电子邮件方式发送至电子邮箱,逾期及匿名反映不予受理。

通讯地址:北京市西城区大木仓胡同37号教育部校外教育培训监管司(邮政编码:100816)

电子邮箱:jybjgs@moe.edu.cn

教育部办公厅

2025年9月11日

来源:教育部 

上一篇文章:暂无
下一篇文章:2025年全国“最美教师”发布
相关文章: